解放生产力!这份AI科研工具集,能让你告别90%的重复性劳动
你是否也曾有过这样的时刻:
为海量的文献复制、粘贴、翻译、整理,耗尽了心力,却发现真正有价值的不过寥寥数篇?
为了写“国内外研究现状”,反复进行着关键词的排列组合,在数据库里“人工”筛选,双眼酸涩?
面对成堆的实验数据,还在用最原始的方式进行图表绘制和初步分析,常常为了一个微小的格式问题反复修改?
正是这些占据了你很大一部分科研时间的重复性劳动,拖慢了你创新思考的步伐!我们本该是将帅,运筹帷幄,思考真正的科学问题;却常常被迫成为兵卒,深陷于信息搬运的泥潭。
但现在,解放生产力的钥匙,就握在AI手中。别担心,筛选和测评的工作,我已经帮你做完了(呜呜呜,你知道这几天我是怎么过来的嘛,差点累洗。
接下来将为你介绍一系列强大的“AI生产力工具集”,它们覆盖从清华、浙大等高校“国家队”,到科大讯飞、深势科技等“商业巨头”,再到生物医药等垂直领域,让你从此告别繁琐,把宝贵的精力真正还给“思考”本身。
一、简洁版 AI 学术工具集
面对五花八门的AI新工具,很多人的第一反应是“太棒了”,第二反应是“可我该从哪一个开始用呢?”。
别急,这一部分要介绍的,就是AI科研世界的“智能导航仪”。它们分类清晰,不直接提供相应功能,更多是一种信息聚合入口。它们的作用也不是立刻帮你写论文,而是为你提供一张清晰的“AI工具地图”,让你对AI能帮你做什么、以及用什么工具去做,有一个全局的、鸟瞰式的认识。
1、AIGC学术导航
内容涵盖:AI论文写作、AI论文查重、学术搜索、语法检查、商标专利、专利搜索、数据集合、在线教育、写作工具、统计工具、代码托管、文献管理、学术集、学术文献。
网址:https://www.aigc.cn/aipaper

2、青泥学术AI工具集
内容涵盖:通用大模型、AI智能体、视觉大模型、论文润色、文献阅读、AI内容检测、文献综述、文献查找工具、AI科研制图网站、文献翻译、论文排版工具、论文校对、数据可视化、数据分析、质性研究、智能笔记、AIPPT、AI表格、思维导图、流程图、统计图、语音转文字、ChatGPT插件、浏览器插件、自动化工具、智能检索、Zotero。
网址:https://www.xueshuchuangxin.com/AITools/Home

二、高校出品AI科研工具集
如果说导航站为我们指明了方向,那么接下来,就是科研“国家队”为我们打造的硬核装备。
1、德克萨斯理工大学AI工具集
由德克萨斯理工大学的图书馆管理员Brain Quinn和 Erin Burns共同策划和发起, 主要向师生呈现
用于检测、科研和写作相关的海内外AI工具。具体包括:提示词、学术检索、文献综述、论文写作、会议及视频工具等。 访问无限制,适合有英文写作需求的科研工作者。
官网:https://guides.library.ttu.edu/artificialintelligencetools/aitools

2、Aminer
AMiner是由清华大学计算机科学与技术系教授唐杰率领团队于2006年建立的科技情报大数据挖掘与服务平台,现已完全适配AI科研化浪潮,且目前绝大多数功能均免费。

AMiner主要包括科研智能体、学术资源、文献库以及订阅小程序,明细分类及功能注解如下:

更多详情可参见:https://zhuanlan.zhihu.com/p/672573954

3、催化剂加(CatalystPlus)
催化剂加是一个多端互通( 网页、安卓、iOS、iPad、Web插件 )的科研专业信息聚合平台,核心 研发团队 来自浙江大学,致力于将科研全流程所用工具和信息集中在一处,使研究人员能够专注进行开创性研究工作。
官网:https://cosmos.catalystplus.cn/#/

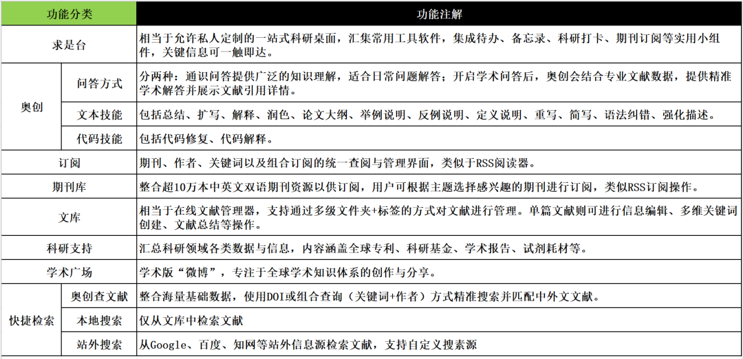
主要功能包括求是台、奥创、订阅、期刊库、文库、科研支持、学术广场、快捷检索,明细分类及功能注解如下:

需要特别说明的是,催化剂加的多数功能都会消耗额度(单位为光子)。目前,每位新注册用户可自动获得免费初始额度 100光子,可通过 学术认证+打卡+做任务免费获取光子,具体规则如下:


光子消耗说明如下:

产品已实现全平台支持,云端同步。

更多使用详情参见:https://catalystplus.feishu.cn/docx/WVrCdH4dCo58RDxuB7TcW4pZnBb

三、商业版AI科研工具集
有了高校的“前沿探索”,一些商业公司也凭借强大的资金和技术整合能力,将AI科研工具推向了更成熟、更易用的新高度。
1、玻尔科学导航
玻尔(Bohrium)是深势科技联合北京科学智能研究院(AISI)推出的全球首个覆盖“读文献-做计算-做实验-多学科协同”的AI科研平台。目前可以通过教育认证方式正常、免费使用。

内容主要包括AI对话、学术搜索、期刊及学者订阅、知识库管理、实践工具及课程、实验仪器与智算平台,明细分类及功能注解如下:

同样的,平台部分AI功能会消耗光子,每位新注册用户赠送200光子。已加入玻尔科研加速计划的高校师生,在试用期内会赠送1000光子,具体名单如下:

如果你所在的高校尚未加入加速计划,可以使用学校Edu邮箱或上传相关证明,完成学术认证后,会赠送500光子并解除订阅数量限制。

如果以上两种方式,你都无法使用,那么还可以尝试使用CARSI验证登录,每天可领300光子。

产品已实现全平台服务,云端同步。

2、星火科研助手
由科大讯飞和中国科学院文献情报中心联合出品的AI学术平台,主要包括成果调研、论文研读、学术写作、科研智能体。目前所有功能均免费。
官网:https://paper.iflytek.com/research

其功能明细及功能注解如下:

四、生物医药类AI学术工具集
通用型AI是“万能钥匙”,但在生物医药等专业领域,有时需要的是一把精准的“手术刀”。下面这些工具,就是为特定学科深度定制的AI专家,能解决通用模型无法触及的核心问题。
1、赛特新思
赛特新思(citexs)致力于打造一个一站式科研平台,提供AI问答及综述、文献检索、SCI写作投稿、论文润色查重、国家自然科学基金查询等科研工具。
该站点功能很多,偏向生物医药领域,但也不尽然。其中不少是免费的,我作为外行人就不啰嗦了,留给你自行探索。

2、科研者之家
一个为生命科学领域科研者搭建的运用“智慧和创新”来提高科研效率的平台, 内容覆盖面很广,不少实用工具均免费,需者自行探索。
网址:https://www.home-for-researchers.com/#/

3、药迅导航
一个专为生物医药产业链打造的一站式导航平台,内容涵盖:药品研发、各国药监、医药资讯、学术文献、专利信息、医疗相关、医疗器械。
