热搜上的长安荔枝,跨越山河,只为博贵妃一笑。但今天,我们不聊这颗价值连城的“果中皇后”,而是聊一聊另一道能让你“嫣然一笑”的科技大餐——AI翻译开胃拼盘。这道拼盘里,没有珍馐美味,却藏着让你瞬间读懂全世界的秘密,全面涵盖网页、文本、图像、文档、音频、视频。准备好开动你的好奇心了吗?咱们这就开宴。
观前提醒:本文提及的所有资源链接均已统一整理在评论区置顶留言处,小主们无需分心,全程请尽情用膳吧~
一、🍽️ 前菜:网页翻译
当你想看第一手海外资讯、逛国外小众电商、或者检阅海外期刊文献时,语言绝不该是障碍。这几款“前菜”,能让网页瞬间“汉化”,具备清新爽口,即开即食的独特风味,让你在浏览国外网站时,体验母语般的沉浸感。
1、浏览器插件
(1)沉浸式翻译
推荐理由:大名鼎鼎的翻译界“六边形战士”。它能智能识别网页正文,以“双语对照”的方式呈现,且保留原文格式,阅读体验极佳。无论是Chrome、Edge还是Firefox,它都能无缝接入,是你探索外网世界的一大神器。

官网及使用教程:https://immersivetranslate.com/zh-Hans/

翻译源API申请教程:https://immersivetranslate.com/zh-Hans/docs/services/

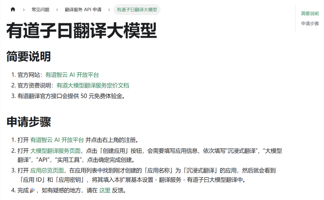
支持接入备受好评的有道子曰翻译大模型:https://immersivetranslate.com/zh-Hans/docs/services/youdao-ziyue/

(2)有道灵动翻译
推荐理由:大厂出品,主打一个“灵动”,能提供精准的网页翻译,且AI大模型翻译正限免公测中。

官方页面:
官方教程页:https://magicfanyi.youdao.com/#/help
官网:https://magicfanyi.youdao.com/#/

(3)简约翻译
推荐理由:代码开源,其追求极致的简约和高效。没有繁杂的设置,同步支持划词翻译、输入框翻译、网页双语翻译,响应速度飞快,适合追求“轻量化”的效率党。

项目地址页:https://github.com/fishjar/kiss-translator

特别值得一提的是,简约翻译插件支持自定义AI翻译API,这意味着我们也可以使用第三方中转API来进行翻译。

2、 OpenAI Translator
推荐理由:开源程序,为极客和开发者打造的“私房菜”。它支持国内外多家AI大模型的API,翻译质量高,支持自定义API及操作动作。如果你有一定动手能力,它能成为你最称手的翻译工具。

项目地址页:https://github.com/openai-translator/openai-translator

API配置界面:

二、🍚主食:文本翻译
无论是处理工作邮件、撰写外文论文,还是深度阅读外文报告,一份高质量的文本翻译都是刚需。下面的“主食”,能让你告别生硬的机器翻译。
1、 沉浸式翻译
推荐理由:是的,你没看错,又是它!除了网页,它也能处理你复制粘贴的文本,效果同样出色。更妙的是,它可以同时显示多个翻译引擎(如DeepL、谷歌、OpenAI)的结果,方便你对比甄选。
网址:https://app.immersivetranslate.com/text/

2、 OpenAI Translator
推荐理由:在文本翻译领域,它依然是追求“原汁原味”的上佳之选。通过API直连,你能享受到AI模型所带来的自然翻译语流,尤其在理解复杂句式和专业术语上,表现优异。

这里要特别介绍一下该软件的写作模块,它支持将任何应用程序输入框内的文本自动翻译为目标语言,此功能利用得当可以使工作效率成倍提升,适用场景:一键翻译Word 文档、一键回复外文邮件、 一键在社交软件内进行外语转换…

示例1: 一键翻译Word 文档(详见GIF)
注意:图中仅用了自行设置的快捷键Tab,下同

示例2:一键回复外文邮件

示例3:一键在社交软件内进行外语转换

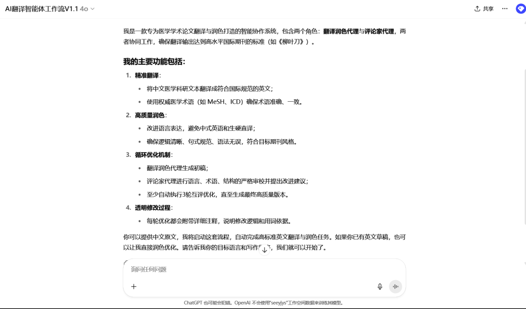
3、AI翻译智能体工作流V1.1(GPTs)
推荐理由:这道菜是“国宴”级别的存在。它不是一个简单的工具,而是在ChatGPT内部构建的一个高级工作流。你可以让它扮演“语言学家”、“行业专家”等多种角色,对同一段文本进行“ 翻译 - 润色 - 校对”的多轮打磨,最终出品堪比专业人工翻译的译文,特别适合科研工作人员!
地址:https://chatgpt.com/g/g-QXOkNYkix-aifan-yi-zhi-neng-ti-gong-zuo-liu-v1-1

示例:
三、📸 配菜①:图像翻译
看不懂国外路牌和菜单?看不懂外文海报或漫画?没关系,下面这道“ 配菜 ”可以直接翻译图片内容,实现真正的“所见即所得”。
1、 沉浸式翻译

2、微信客户端
另外,别忘了你手机微信里强大的“扫一扫”!对准菜单、海报、产品说明书,长按“翻译”,方便到让人感动。

四、📸配菜②:文档翻译
你是否还在为几百页的外文文献读到头秃?这道“特色配菜”,专治各种“看不懂”。
1、 沉浸式翻译
它可以直接在浏览器内打开并翻译整个电子书文档(支持多种格式),保留原文排版,实现双语阅读,实属学生党与科研党的福音!

普通文档翻译:https://app.immersivetranslate.com/file/

保留PDF原版格式:https://app.immersivetranslate.com/babel-doc/
免费额度为1000页/月,可注册多个账号,个人一般情况下够用了。

2、 PDFMathTranslate
科研领域的“攻坚神器”,普通翻译器遇到PDF里的数学公式常常乱码,而它专为此类场景优化,能完美翻译包含复杂公式的科技文献。

项目地址页:https://github.com/Byaidu/PDFMathTranslate

配置要点:如果你的API为镜像中转API,服务商需选xxx-liked,要保留原文档格式需将BabelDoc选项给选上,示例配置如下 :
Service :OpenAI-liked
OPENAILIKED_BASE_URL: https://xxx.xxx/v1
OPENAILIKED_API_KEY:sk-xxxxxx
OPENAILIKED_MODEL:gpt-4o
Custom Prompt for LLM:
# Role: 资深翻译专家
## Background:你是一位经验丰富的翻译专家,精通${lang_in}和${lang_out}互译,尤其擅长将${lang_in}文章译成流畅易懂的${lang_out}。你曾多次带领团队完成大型翻译项目,译文广受好评。
## Attention:- Keep the formula notation {v*} unchanged- 翻译过程中要始终坚持”信、达、雅”的原则,但”达”尤为重要- 翻译的译文要符合${lang_out}的表达习惯,通俗易懂,连贯流畅- 避免使用过于文绉绉的表达和晦涩难懂的典故引用- 内容需按原文换行和节奏分行,不破坏原排列格式- 文章内的图片,需要保留图片的原始链接,用 md 语法保留- 文章内的超链接也需要保留下来- 翻译时要准确传达原文的事实和背景。- 即使上意译也要保留原始段落格式,以及保留术语,例如 FLAC,JPEG 等。保留公司缩写,例如 Microsoft, Amazon 等。- 同时要保留引用的论文。- 对于 Figure 和 Table,翻译的同时保留原有格式,例如:“Figure 1: ”翻译为“图 1: ”,“Table 1: ”翻译为:“表 1: ”。- 全角括号换成半角括号,并在左括号前面加半角空格,右括号后面加半角空格。- 输入格式为 Markdown 格式,输出格式也必须保留原始 Markdown 格式- 对于专有的名词或术语,按照给出的术语表进行合理替换- 在翻译过程中,注意保留文档原有的列表项和格式标识- 不要翻译代码块中的内容,保持原样输出- 不要出现你回复的提示文字:请提供需要翻译的具体内容,我将根据您的要求进行翻译。- 对齐方式使用两端对齐
## Constraints:- Keep the formula notation {v*} unchanged- 译文要忠实原文,准确无误,不能遗漏或曲解原意- 注意判断上下文,避免重复翻译
## Goals:- 译文要准确传达原文意思,语言表达力求浅显易懂,朗朗上口- 适度使用一些熟语俗语、流行网络用语等,增强译文的亲和力
## Skills:- 精通${lang_in} ${lang_out}两种语言,具有扎实的语言功底和丰富的翻译经验- 擅长将${lang_in}表达习惯转换为地道自然的${lang_out}- 对当代${lang_out}语言的发展变化有敏锐洞察,善于把握语言流行趋势
Source Text: ${text}
Translated Text:
注:上述提示词源自吴川斌的博客
五、🍹甜品①:音频翻译
如果你还在为一长串的外语会议录音纪要而头疼,那这份“甜品”包你喜欢。
1、本地音频转文字+翻译
推荐通义听悟,它操作简单,功能强大。你只需把音频文件扔给它,它就能自动生成带时间轴的字幕、翻译文稿,甚至还能提炼总结、梳理思维导图,额度也容易获取,每日签到可领10h。
通义听悟:https://tingwu.aliyun.com/home

如果你是在校学生或老师的话,推荐加入高校计划:https://tingwu.aliyun.com/equity/edu

2、实时语音转文字+翻译
简单省事,还是推荐通义听悟,其支持实时识别、同步翻译、智能总结、多格式导出。

六、🍹甜品②:视频翻译
相信有些读者朋友碰到过想看最新海外博主视频,却啃不动生肉的情况。 这道“收尾甜品”,能让你在视频的世界里畅行无阻。
1、在线视频字幕识别+翻译
推荐沉浸式翻译。没错,又双叒叕是它,功能就是这么的齐全!插件安装后,图标会显示在平台播放页面的某个位置处,按需点开相应功能即可。

2、本地视频字幕识别+翻译
(1) 通义听悟
无论是可实现的功能,还是具体的操作步骤,均与前面提到的音频部分别无二致,不再赘述。

(2)KrillinStudio
推荐理由:程序开源,功能强大。它不仅能翻译视频,还能利用AI进行 字幕翻译、 声音克隆和配音 合成
,一键生成“外语版”的你自己。如果你想让自己的视频内容出海,这是个不错的选择。

项目地址:https://github.com/krillinai/KlicStudio

至此,今天的“AI翻译开胃拼盘”已全部上齐。从简单的网页浏览到专业的视频配音,AI翻译早已不是那个只会“复制粘贴”的笨拙工具。
它已经化身成为一套全能的解决方案,渗透到我们数字生活的方方面面,悄无声息地推倒着语言的围墙。今天介绍的,只是冰山一角。你最常用哪款翻译工具?或者你还知道哪些宝藏神器?欢迎在评论区留言分享!